The burden of primary liver cancer in Australia is growing, with age‐standardised incidence rates increasing from 1.8 to 9.0 per 100 000 people over 1982–2023 and mortality rates increasing from 2.3 to 7.3 per 100 000 over the same period.1 Uniquely, among all cancer types, these rates are projected to continue rising over the next few decades.2 Liver cancer has a low five‐year survival rate of 22.9%,1 often due to late‐stage diagnosis,3 and has been estimated to cost $2.4 billion in lost wellbeing annually.4
Hepatocellular carcinoma (HCC) is the most common type of primary liver cancer, contributing to about 70% of all liver cancer cases in Australia.5 The strongest risk factor for HCC is liver cirrhosis, which is identified in more than 80% of individuals diagnosed with HCC.6 Development of cirrhosis is strongly associated with chronic hepatitis B virus (HBV) or hepatitis C virus (HCV) infection,6,7,8,9 alcohol‐related liver disease (ARLD), and metabolic dysfunction‐associated fatty liver disease (MAFLD, also classified as non‐alcoholic fatty liver disease [NAFLD] or metabolic dysfunction‐associated steatotic liver disease [MASLD]).10 The term “metabolic associated steatotic liver disease” (MASLD) has also been proposed for liver disease related to systemic metabolic dysregulation. The definition of MASLD requires exclusion of excessive alcohol consumption (defined as ≥ 20 g/day for women and ≥ 30 g/day for men) and other forms of liver disease. As the clinical presentation of patients with fatty liver is typically undifferentiated, MAFLD is used here. Recent advances in the treatment of HBV and HCV infection, and an increasing prevalence of MAFLD are expected to impact the relative prevalence of HCC aetiologies in Australia.10,11,12,13,14 An estimated 206 000 and 74 000 Australians have chronic HBV and HCV infection, whereas MAFLD and excess alcohol intake impact 5.7 million and 6.6 million Australians, respectively,10,15,16,17 putting them at risk of developing HCC. Based on international estimates, 182 000 Australians are expected to have cirrhosis18 and are therefore at very high risk of HCC. However, there is currently no consistent definition of high risk for HCC, necessitating the development of recommendations that vary by patient risk factor, age, sex, and background, as HCC risk can vary within aetiologies. For example, HCC risk can vary depending on response to antiviral treatment for people with an HCV infection, and although HCC is unlikely to develop in the absence of cirrhosis, there is evidence that a significant proportion of MAFLD‐related HCC can develop in the absence of cirrhosis.19,20 In this guideline summary, “high risk” refers to any group identified to have elevated risk versus the population with no risk factors, although HCC risk varies widely within those groups.
Identifying groups at high risk of HCC provides the opportunity to develop strategies for prevention, detection, and treatment. Routine HCC surveillance is a well‐established intervention for people at high risk,6,21 using ultrasound imaging and/or measurement of tumour biomarker(s) such as α‐fetoprotein (AFP) for early detection. HCC surveillance is typically recommended for people with cirrhosis and some people with HBV infection. Surveillance can successfully detect lesions and/or early‐stage cancers, increasing the receipt of curative treatment and improving survival.21,22 National HCC surveillance programs have been established in Japan and South Korea, where they have been associated with increased survival.23,24 In the Australian context, unlike colorectal, cervical, and breast cancer, high risk of HCC is concentrated in identifiable subgroups and so a population‐level screening program would not be an efficient or cost‐effective approach. However, there is clear evidence of a mortality benefit for routine surveillance and early detection of HCC, unlike, for example, ovarian cancer.25 Routine HCC surveillance is most closely analogous to surveillance for breast cancer, where patients at high risk due to dense breast tissue can benefit from routine surveillance with magnetic resonance imaging (MRI),26 or the National Lung Cancer Screening Program, where screening is recommended based on smoking history.
In Australia, clinical decision making to support HCC surveillance is based on international guidelines and national consensus statements.6,27,28,29,30,31,32 Given the rising burden of liver cancer, there have been calls to update and consolidate guidance regarding access and availability of HCC surveillance for people with non‐cirrhotic liver disease, those with HCV‐related advanced liver disease, and other population groups at high risk of HCC.33,34,35,36 To address this, the Clinical practice guidelines for hepatocellular carcinoma surveillance for people at high risk in Australia (hereafter, 2023 HCC Surveillance Guidelines) were developed and released in 2023.37 These guidelines provide updated recommendations for HCC surveillance in Australia informed by expert opinion, stakeholder and public input, systematic reviews of the evidence, synthesis of existing guidelines, and tailored predictive modelling. The guidelines were endorsed by the National Health and Medical Research Council (NHMRC) in April 2023 and are available from https://cancer.org.au/clinical‐guidelines/liver‐cancer/hepatocellular‐carcinoma.
Methods
The 2023 HCC Surveillance Guidelines were developed in line with the 2016 NHMRC Standards for guidelines38 and the 2011 Procedures and requirements for meeting the 2011 NHMRC standard for clinical practice guidelines.39 The guideline development methodology has been described elsewhere,37 and is described here in brief.
Three clinical questions were developed, informed by a scoping review and environmental scan of current HCC service delivery in Australia. These questions are included in Box 1, along with the population, intervention, comparator and outcomes (PICOs) of interest and the methodological approach. Hepatitis screening, testing and treatment, screening for advanced liver disease, surveillance for other types of liver cancer such as intrahepatic cholangiocarcinoma, and ongoing monitoring for HCC recurrence were considered out of scope for the 2023 HCC Surveillance Guidelines.
For each PICO, a systematic review was conducted, including searches of MEDLINE and Embase on 1 February 2022, and the Cochrane Database of Systematic Reviews on 31 March 2022. The searches were limited to English‐language articles published from 1 January 2000 or recent HCC surveillance guidelines; details are available in the full guidelines.37 All literature was screened against predefined inclusion and exclusion criteria, and risk of bias and quality assessed. The certainty of the evidence from systematic reviews was appraised using Grading of Recommendations, Assessment, Development and Evaluations (GRADE) and classified as high, moderate, low or very low.40
A 26‐member working group was convened, comprising experts in liver cancer control from various disciplines. Group members were allocated to smaller subgroups, which translated the systematic review evidence into recommendations and practice points (Box 2), drawing on their clinical, epidemiological, and practice experience. The development and drafting of recommendations and practice points followed a structured process, with consensus reached through ongoing meetings and correspondence. Alongside the working group, a community reference group (including people with liver disease and/or cancer, caregivers, research advocates, and consumer organisation representatives) provided input from a lived experience perspective. This included advising on aspects of the guidelines affecting the target clinical population, including applicability, inclusivity and clarity, reviewing the content of the guidelines, and submitting feedback, which was discussed and incorporated by the working groups.
Adapted evidence‐based recommendations (AEBRs) were developed by adapting existing clinical practice guidelines to the Australian context, including a review of current practice. Evidence‐based recommendations (EBRs) were developed through an iterative process by assessing the evidence and its relevance to Australian clinical practice. Each recommendation was assigned an overall grade (strong/weak) based on the certainty of evidence, consequences of alternative management strategies, values and preferences, equity implications, and resource use (Box 3). In cases where the systematic review did not identify any evidence, consensus‐based recommendations (CBR) were developed. The choice of recommendation and wording reflected the certainty of evidence. Where there was clear and strong evidence of benefit, the terms “offer” or “do not offer” were used. Where the benefit was less certain, the term “consider offering” was used. For matters beyond the scope of the systematic reviews, practice points (PP) were inferred from several sources, including international guidelines, consensus statements and key literature relevant to Australian practice. PP wording reflected the urgency of the issue and/or the likelihood of a benefit.
The draft 2023 HCC Surveillance Guidelines were open for external/public consultation for a four‐week period between 17 October to 16 November 2022. The draft 2023 HCC Surveillance Guidelines were also externally appraised using the AGREE II instrument as well as commissioned expert and methodological review by NHMRC. Following the reviews and public consultation, all feedback received was reviewed in consultation with the working group and incorporated where appropriate. The final guidelines were approved by NHMRC in April 2023.
Recommendations
The 2023 HCC Surveillance Guidelines contain 19 statements aimed at supporting decision making for people at high risk of HCC. See Box 4 for a summary of the recommendations and the full guidelines for further detail; this is shown visually in Box 5.37 The guidelines are intended for use in a range of public and private health care settings, such as primary care services, hospitals, specialist clinics, and other care settings catering to the targeted high‐risk populations (Box 6).
Summary of evidence for recommendations
Clinical question 1: Does HCC surveillance improve health outcomes?
The established body of literature and international guidelines6,27,28,29,41,42,45,54,55 including evidence‐based recommendations,19 support that HCC surveillance interventions can increase early diagnoses and improve HCC/overall survival for people with liver cirrhosis or HBV infection.21,22,56,57 Box 7 provides a snapshot of guideline recommendations for HCC surveillance to 2020. The most commonly recommended strategies favour six‐monthly ultrasound scans with or without AFP testing, but the recommended target groups and AFP cut‐off levels vary.
Clinical question 2: Which high‐risk groups would benefit from HCC surveillance in the Australian context?
High risk of HCC is generally based on one or more of the following risk factors: liver cirrhosis, ARLD, MAFLD, chronic HBV infection, or chronic HCV infection.8 Whereas HBV is directly oncogenic, HCV is thought to be an indirect cause of HCC through the development of fibrosis and cirrhosis, although there is emerging evidence that HCV itself is associated with hepatocarcinogenesis.71 HCC risk is low in people with MAFLD who have not yet developed further disease such as metabolic dysfunction‐associated steatohepatitis (MASH) and/or fibrosis; whereas the majority of MAFLD‐related HCC occurs in people with liver cirrhosis, up to 38% of MAFLD‐related HCC occurs without prior cirrhosis.72 Additionally, liver cancer burden in Australia is disproportionately high among Aboriginal and Torres Strait Islander peoples and migrants from certain countries3,48,73 due to the high prevalence of one or more risk factors in these populations. We assessed literature on people who have these aetiologies and/or belong to priority populations; (Box 6) these groups are discussed further below.
People with liver cirrhosis
Key systematic reviews and international guidelines identified strong evidence supporting HCC surveillance for people with cirrhosis (AEBR 2.2).6,27,28,29,41,42 There was strong evidence to limit HCC surveillance for people with limited life expectancy (AEBR 2.1).27
People with HCV‐related cirrhosis who have a sustained virologic response (SVR) to direct‐acting antiviral (DAA) treatment should be offered six‐monthly liver ultrasound surveillance, based on modelling evidence (EBR 3.1).43,44 Monitoring of patients who achieved SVR for cirrhosis was supported by expert advice (PP 3.5).
People without liver cirrhosis
People without liver cirrhosis are at risk of developing HCC either before a diagnosis of cirrhosis or without any development of cirrhosis, with an estimated 20% of HCC cases occurring in people without liver cirrhosis.33,35 Surveillance recommendations for people without cirrhosis vary by aetiology, previous treatment, and other factors.
People with chronic HBV infection who are not part of a priority population should receive six‐monthly HCC surveillance if they are aged 40 years or older and have a family history of HCC (AEBR 3.2).6,27,28,29,41,42,45,47,52,74,75 Individual risk assessment of people with HBV infection for HCC surveillance was supported by expert advice (PP 3.3).
MAFLD prevalence is growing rapidly in Australia, with an estimated 5 700 000 people living with the disease in Australia in 2020 and MAFLD‐associated HCC projected to increase by 75% by 2030.10 Monitoring people with MAFLD for cirrhosis is supported by expert advice (PP 3.8). Although prevalence of ARLD in Australia is unknown, about 17% of Australians consume alcohol at levels putting them at risk of developing ARLD.76 No recommendations explicitly nominate people with ARLD without established cirrhosis due to limited evidence; future guidelines should revisit this group.
For people with F3 liver fibrosis, excluding people with HCV infection who achieve SVR, six‐monthly HCC surveillance based on risk assessment (PP 3.6) and monitoring for cirrhosis (PP 3.5, PP 3.7) are supported by expert advice. After SVR to DAA treatment for HCV infection in people with advanced hepatic fibrosis (F3), six‐ or 12‐monthly surveillance is not recommended as it is likely not cost‐effective (EBR 3.4).44
Generally, the certainty of evidence for surveillance of people without liver cirrhosis was low, and some evidence may not be applicable in the Australia population. Existing non‐invasive tools and risk assessments cannot reliably and safely exclude people with liver disease, such as F3 fibrosis without cirrhosis, from HCC surveillance, but the benefits of HCC surveillance in patients with advanced fibrosis from causes other than HBV are also unclear. Further research is required to both identify optimal approaches to the diagnosis of late‐stage fibrosis and establish the cost‐effectiveness of surveillance for this group. There is currently some evidence to suggest that routine surveillance in people with F3 fibrosis would be cost‐effective,77,78 which was not available at the time of the development of these guidelines.
HCC surveillance in Aboriginal and Torres Strait Islander peoples
Liver cancer is the fourth most common cause of cancer incidence and the second most common cause of cancer death in Aboriginal and Torres Strait Islander peoples,3 with HCC diagnosed at a younger age on average compared with non‐Indigenous Australians.79 Surveillance, including risk‐based surveillance, is likely cost‐effective compared with no surveillance for Aboriginal and Torres Strait Islander peoples with cirrhosis (EBR 4.1, EBR 4.2).46 Recommendations were formulated based on this evidence alongside existing guidelines and expert advice as limited studies have looked at outcomes of HCC surveillance programs for Aboriginal and Torres Strait Islander peoples. An emphasis on equitable and culturally safe implementation of recommendations was highlighted (PP 4.3, PP 4.4) based on expert advice.
HCC surveillance in people of Asian or Pacific background
People born in Asia or the Pacific comprise over half of all chronic HBV infection cases in Australia.16 Although HBV vaccines are available, it will take time for this to lead to HCC reductions. No studies have evaluated the effects of HCC surveillance on liver cancer outcomes for Pacific‐born people living in Australia. A 2009 modelling study estimated that risk‐stratified HCC surveillance may slightly decrease liver‐related mortality rates in Asian‐born people with chronic HBV infection living in Australia (EBR 5.1).47 Overall, the certainty of evidence on liver cancer surveillance outcomes for Asian‐ or Pacific‐born Australians was rated low to very low (using the GRADE assessment), with recommendations largely based on the available evidence on the high prevalence of HCC among Asian‐ and Pacific‐born people in Australia.48,49
HCC surveillance in people of sub‐Saharan African background
People born in sub‐Saharan Africa comprise 4.3% of all chronic HBV infection cases in Australia.16 There is currently no HCV infection prevalence data available for people born in sub‐Saharan Africa living in Australia. No studies have evaluated HCC surveillance for people born in sub‐Saharan Africa and living in Australia, so existing consensus‐based guidelines were used to inform recommendations for this population group. The Gastroenterological Society of Australia (GESA) recommends HCC surveillance for sub‐Saharan Africans older than 20 years.42 Other international guidelines do not provide specific age‐based HCC surveillance guidance for sub‐Saharan Africans, but do recognise their increased risk of HCC.6,29 Due to the lack of robust evidence to support recommendations, consensus was based on available clinical experience indicating a higher prevalence of HCC among sub‐Saharan African‐born people in Australia (CBR 6.1).
Clinical question 3: How would surveillance for HCC be provided to the target population in an effective, feasible, acceptable, and cost‐effective way?
HCC surveillance recommendations must also include an evaluation of their effectiveness and cost‐effectiveness to ensure an acceptable balance of benefits, harms and costs.80 Existing international evidence indicates that HCC surveillance based on six‐ or 12‐monthly ultrasound imagery with or without AFP testing is generally cost‐effective for people with cirrhosis.
Evidence from the systematic review, which covered individuals with chronic HBV infection, cirrhosis, or compensated cirrhosis who develop HCC, found weak evidence of the benefit of using AFP testing in addition to ultrasound imagery for HCC surveillance (EBR 7.1), with conflicting findings in cost‐effectiveness modelling studies of people with cirrhosis.50,51,52,53 A US‐based modelling study found that the addition of AFP testing improved early‐stage HCC diagnosis compared with ultrasound imagery alone.53 A modelling study estimated that ultrasound imagery with AFP testing would be cost‐effective compared with ultrasound imagery alone for individuals with chronic HBV infection in Thailand.52
To support the guidelines, a new model of cirrhosis, HCC and surveillance in the Australian setting was developed (Policy1‐Liver).81,82 This model was used to simulate expected liver disease and cancer risk and generate health economic outputs with locally relevant economic data. The modelling indicated that six‐monthly HCC surveillance by ultrasound imagery in people with compensated cirrhosis could reduce the HCC death risk by 14–15%. Six‐monthly ultrasound imagery and six‐monthly ultrasound imagery with AFP testing were found to be cost‐effective, with cost‐effectiveness ratios of $26 122 and $28 140 per quality‐adjusted life year (QALY) saved, respectively, versus no surveillance (PP 7.2). However, the addition of AFP testing to ultrasound surveillance may not be incrementally cost‐effective versus ultrasound imagery alone (PP 7.3).
Implications
The 2023 HCC Surveillance Guidelines build on existing international guidelines, national consensus statements and current practice. They broadly align with current practice, consolidate guidance for the Australian context, and reinforce the necessity for HCC surveillance. They differ from other guidance and current clinical practice in three key areas.
- People for whom HCC surveillance should not routinely be offered are clearly identified.
- Monitoring for progression to cirrhosis is highlighted as an alternative strategy in the place of six‐monthly HCC surveillance for high‐risk individuals without cirrhosis.
- Consideration of an individual’s risk and health status should be used to inform HCC surveillance recommendations in people with advanced liver fibrosis.
Adoption of these guideline recommendations will depend on:
- engaging health care providers and patients to build awareness and understanding of the risks of liver disease and cancer and willingness to engage in care;
- clinically identifying high‐risk patients;
- providing culturally safe and sensitive health services for high‐risk patients;
- ensuring that the recommendations are feasible and acceptable in practice for both patients and clinicians;
- equitably implementing HCC surveillance, particularly through accessible infrastructure and resources;
- building capacity and supporting education needs; and
- supporting delivery models of care for HCC surveillance.
The systematic reviews that underpin these guidelines highlight the paucity of evidence in key areas, particularly evidence relating to at‐risk patients without cirrhosis and for priority population groups. Additional evidence is required to inform appropriate HCC surveillance recommendations for people with MAFLD, especially given the shifting burden of disease and prevalence of comorbidities. The ongoing impact of interventions, such as HBV vaccination and DAA therapies, on HCC surveillance recommendations must also be considered, especially in cases where prevention may reduce or eliminate the potential benefit of surveillance. Assessment of people who decline or do not respond to treatment with DAA was out of scope, but this is an important group to assess to ensure HCC surveillance is offered where appropriate. Ongoing data collection to monitor uptake and quality of HCC surveillance is essential to ensure and maintain the quality of HCC surveillance, enabled by the accompanying digital infrastructure. HCC surveillance has a high patient acceptability;83 implementation should be designed to ensure this is maintained. Tools to clearly and quickly communicate the recommendations should also be developed for hepatologist use.
Future directions
HCC surveillance, and liver disease control more generally, is a highly dynamic area, with increasing incidence, evolving risk factor prevalence, and emerging technologies enabling more targeted screening. Ongoing research is essential to updating and expanding on these guidelines. These guidelines are part of a Department of Health and Aged Care‐funded Roadmap to Liver Cancer Control initiative.84 The roadmap describes strategic priority areas for action to improve liver cancer outcomes in Australia and to support the implementation of HCC surveillance, including research priority areas to expand effective, efficient HCC surveillance for those in greatest need.
Outcome measures of quality‐of‐life and overall morbidity and mortality could be included in future analyses to assess the broader impacts of routine surveillance and cancer control. These outcome measures could be supported by the reporting of patient‐reported outcomes and the impact of risk factor management on liver disease progression and HCC. Generally, identifying individuals with cirrhosis is difficult in practice. Technologies such as transient elastography and measures such as the Fibrosis‐4 (FIB‐4) index and age, diabetes, PRO‐C3, and platelet count (ADAPT) score, and other tests under development are used internationally for the diagnosis of advanced liver disease, but are not yet listed on the Medicare Benefits Schedule in Australia. For patients without cirrhosis, advancements in risk assessment tools based on sex, age, and α‐fetoprotein85 or other biomarkers, could improve the identification and stratification of elevated HCC risk. Advances in these tools could enable a greater degree of personalised surveillance recommendation, based on individual risk assessment. Identifying the optimal combination of stratification and surveillance/diagnostic technologies, including abbreviated MRI, liquid biopsy, AI‐assisted ultrasound imagery, will improve the effectiveness and efficiency of HCC surveillance recommendations.
For the priority populations identified in these guidelines, further research is needed to assess the impact of social determinants on HCC surveillance uptake and liver cancer outcomes. Research in priority populations should uphold ethical and culturally safe standards and facilitate a co‐design approach, where applicable. Future work could also address HCC surveillance and recommendations for people who are incarcerated or require addiction services.
Future work should ensure that the HCC management pathways incorporate active decision making about specialist referral and consideration of appropriate and early involvement of palliative care services. These considerations would optimise clinical and psychosocial outcomes when curative treatment is not viable.
Box 1 – 2023 Hepatocellular carcinoma surveillance guidelines: clinical questions and methodological approach
|
Clinical question |
Methodological approach and PICOs |
||||||||||||||
|
|
|||||||||||||||
|
Does HCC surveillance improve health outcomes? |
Adapted evidence‐based recommendations developed for the Australian context through existing international guidelines and current practice. |
||||||||||||||
|
Which high‐risk groups would benefit from HCC surveillance in the Australian context? |
Evidence‐based recommendations, consensus‐based recommendations and practice points developed for the Australian context through systematic reviews: |
||||||||||||||
|
|
||||||||||||||
|
|
||||||||||||||
|
|
|
||||||||||||||
|
|
|
||||||||||||||
|
|
|
||||||||||||||
|
How would surveillance for HCC be provided to the target population in an effective, feasible, acceptable, and cost‐effective way? |
Evidence‐based recommendations, consensus‐based recommendations and practice points developed for the Australian context through systematic reviews: |
||||||||||||||
|
|||||||||||||||
|
|
|||||||||||||||
|
HCC = hepatocellular carcinoma; PICO = population, intervention, comparator, outcomes. |
|||||||||||||||
Box 2 – Recommendation and practice point processes
|
Type |
Process |
||||||||||||||
|
|
|||||||||||||||
|
Adapted evidence‐based recommendations |
Recommendations adopted/adapted from existing evidence‐based clinical practice guidelines |
||||||||||||||
|
Evidence‐based recommendations |
Recommendations based on systematic review conducted for these guidelines |
||||||||||||||
|
Consensus‐based recommendations |
Recommendations based on systematic review conducted for these guidelines where no evidence was identified |
||||||||||||||
|
Practice points |
Guidance on topics for which systematic reviews were either not conducted, developed as the identified body of evidence was considered low quality, or no evidence was identified |
||||||||||||||
|
|
|||||||||||||||
|
|
|||||||||||||||
Box 3 – Evidence‐based recommendation grading
|
Grade |
Description |
||||||||||||||
|
|
|||||||||||||||
|
Strong |
Recommendation is made with strong certainty. Most informed patients would choose the recommended management method and clinicians can structure their interactions with patients accordingly. |
||||||||||||||
|
Weak |
Patients’ choices will vary according to their values and preferences, and clinicians must ensure that patient care is in keeping with their values and preferences. |
||||||||||||||
|
|
|||||||||||||||
|
|
|||||||||||||||
Box 4 – Summary of recommendations and practice points in the clinical practice guidelines for hepatocellular carcinoma surveillance (statement numbering corresponds to the numbering in the full guidelines;37 organised here by category and patient group)
|
Recommendations and practice points |
Type |
Strength |
|||||||||||||
|
|
|||||||||||||||
|
People considered for HCC surveillance |
|
|
|||||||||||||
|
2.1 Do not routinely offer surveillance for HCC for people who have limited projected life expectancy.* |
AEBR |
Strong |
|||||||||||||
|
References:27 |
|
|
|||||||||||||
|
* Does have significant comorbidities and therefore has a non‐HCC‐related life expectancy of less than six months |
|
|
|||||||||||||
|
HCC surveillance in people with liver cirrhosis |
|
|
|||||||||||||
|
2.2 In people with cirrhosis who are willing* and suitable† to receive HCC treatment, offer six‐monthly surveillance for HCC (using ultrasound imagery, with or without α‐fetoprotein testing). |
AEBR |
Strong |
|||||||||||||
|
|
|
||||||||||||||
|
* Willingness is defined as: (i) willing to have an HCC diagnosis made AND (ii) considering HCC treatment if HCC is diagnosed. |
|
|
|||||||||||||
|
† Suitability is defined as: (i) well enough to receive HCC treatment, including patients with Child‐Pugh stage A or B cirrhosis or patients with Child‐Pugh stage C awaiting liver transplantation AND (ii) does not have significant comorbidities and therefore has a non‐HCC‐related life expectancy of greater than six months (chosen based on consensus by the Australian expert advisory panel). |
|
|
|||||||||||||
|
3.1 In people with HCV‐related cirrhosis who achieve a sustained virologic response to treatment, offer six‐monthly surveillance for HCC (using ultrasound imagery, with or without α‐fetoprotein testing) if they are willing* and suitable† to receive HCC treatment. |
EBR |
Weak |
|||||||||||||
|
|
|
||||||||||||||
|
* Willingness is defined as: (i) willing to have an HCC diagnosis made AND (ii) considering HCC treatment if HCC is diagnosed. |
|
|
|||||||||||||
|
† Suitability is defined as: (i) well enough to receive HCC treatment, including patients with Child‐Pugh stage A or B cirrhosis or patients with Child‐Pugh stage C awaiting liver transplantation AND (ii) does not have significant comorbidities and therefore has a non‐HCC‐related life expectancy of greater than six months (chosen based on consensus by the Australian expert advisory panel). |
|
|
|||||||||||||
|
HCC surveillance in people without liver cirrhosis |
|
|
|||||||||||||
|
3.2 In people with chronic HBV infection not part of a priority population,* offer six‐monthly surveillance for HCC (using ultrasound imagery, with or without α‐fetoprotein testing) if ALL of the following apply: |
AEBR |
Weak |
|||||||||||||
|
|
|
|||||||||||||
|
|
|
|||||||||||||
|
|
|
||||||||||||||
|
* Defined as Aboriginal and Torres Strait Islander peoples, people of Asian or Pacific background, and people of sub‐Saharan African background. |
|
|
|||||||||||||
|
† HCC surveillance of younger people may be indicated according to either: regional incidence of HCC in country of birth, or country of birth where HBV is endemic. This may include the impact of differences between regional, racial, and ethnic backgrounds. |
|
|
|||||||||||||
|
‡ Family history of HCC is defined as one or more first degree relatives with HCC. Consider offering surveillance 10 years before earliest case in a family. |
|
|
|||||||||||||
|
3.3 In people with chronic HBV infection not part of a priority population,* consider offering six‐monthly surveillance for HCC (using ultrasound imagery, with or without α‐fetoprotein testing) based on an individual risk assessment† including family history of HCC.‡ |
PP |
Not applicable |
|||||||||||||
|
* Defined as Aboriginal and Torres Strait Islander peoples, people of Asian or Pacific background, and people of sub‐Saharan African background. |
|
|
|||||||||||||
|
† Refer to Chapter 3 of the full guidelines for aspects to consider when assessing risk. |
|
|
|||||||||||||
|
‡ Family history of HCC is defined as one or more first degree relatives with HCC. Consider offering surveillance 10 years before earliest case in a family. |
|
|
|||||||||||||
|
3.4 In people with HCV and F3 fibrosis (non‐cirrhotic)* who achieve a sustained virologic response to treatment, do not routinely offer surveillance for HCC. |
EBR |
Weak |
|||||||||||||
|
References:44 |
|
|
|||||||||||||
|
* Fibrosis stage should be based on the pre‐treatment assessment. |
|
|
|||||||||||||
|
3.5 People with HCV and F3 fibrosis (non‐cirrhotic)* who achieve a sustained virologic response to treatment should be monitored† for progression to cirrhosis. |
PP |
Not applicable |
|||||||||||||
|
* Fibrosis stage should be based on the pre‐treatment assessment. |
|
|
|||||||||||||
|
† Based on elastography or other similar technology. |
|
|
|||||||||||||
|
3.6 In people with F3 fibrosis (non‐cirrhotic),* excepting people with HCV who achieve a sustained virologic response to treatment, consider offering six‐monthly surveillance for HCC (using ultrasound imagery, with or without α‐fetoprotein testing) based on an individual risk assessment.† |
PP* |
Not applicable |
|||||||||||||
|
* Fibrosis stage should be based on the pre‐treatment assessment. |
* Adapted from EASL guidelines. |
|
|||||||||||||
|
† Refer to guidelines for aspects to consider when assessing risk. |
|
|
|||||||||||||
|
3.7 People with F3 fibrosis (non‐cirrhotic)* not considered high‐risk for HCC based on the individual risk assessment† should be monitored‡ for progression to cirrhosis. |
PP |
Not applicable |
|||||||||||||
|
* Fibrosis stage should be based on the pre‐treatment assessment. |
|
|
|||||||||||||
|
† Refer to guidelines for aspects to consider when assessing risk. |
|
|
|||||||||||||
|
‡ Based on elastography or other similar technology. |
|
|
|||||||||||||
|
3.8 People with metabolic dysfunction‐associated fatty liver disease/non‐alcoholic fatty liver disease without cirrhosis should be monitored* for progression to cirrhosis. |
PP |
Not applicable |
|||||||||||||
|
* Based on elastography or other similar technology. |
|
|
|||||||||||||
|
HCC surveillance in Aboriginal and Torres Strait Islander peoples |
|
|
|||||||||||||
|
4.1 In Aboriginal and Torres Strait Islander peoples with chronic HBV infection, consider offering six‐monthly surveillance for HCC (using ultrasound imagery, with or without α‐fetoprotein testing) if age ≥ 50 years. |
EBR |
Weak |
|||||||||||||
|
References:46 |
|
|
|||||||||||||
|
4.2 In Aboriginal and Torres Strait Islander peoples with chronic HBV infection, consider offering six‐monthly surveillance for HCC (using ultrasound imagery, with or without α‐fetoprotein testing) if there is a family history of HCC* or if age ≥ 40 with a high‐risk HBV genotype† individually confirmed (eg, C4) or if the genotype is epidemiologically likely. |
EBR |
Weak |
|||||||||||||
|
For Aboriginal and Torres Strait Islander peoples without chronic HBV infection, follow recommendations in the guidelines based on their aetiology. |
|
|
|||||||||||||
|
References:46 |
|
|
|||||||||||||
|
* Family history of HCC is defined as one or more first degree relatives with HCC. Consider offering surveillance 10 years before earliest case in a family. |
|
|
|||||||||||||
|
† It is noted that genotype testing is not routinely offered and not subsidised through the Medicare Benefits Schedule. |
|
|
|||||||||||||
|
4.3 Local access to culturally safe, preventive care, surveillance and treatment should be provided for Aboriginal and Torres Strait Islander peoples through primary care within communities and on‐Country where possible. |
PP |
Not applicable |
|||||||||||||
|
4.4 Health professionals and health system decision makers must enable evidence‐based recommended treatments for HCC to be offered to Aboriginal and Torres Strait Islander peoples in an equitable way. Aboriginal and Torres Strait Islander leadership in these decisions is crucial. Current evidence suggests that, when offered early, HCC treatment is accepted and effective irrespective of geographical location. |
PP |
Not applicable |
|||||||||||||
|
HCC surveillance in people of Asian or Pacific background |
|
|
|||||||||||||
|
5.1 In people of Asian or Pacific background with chronic HBV infection, consider offering six‐monthly surveillance for HCC (using ultrasound imagery, with or without α‐fetoprotein testing) to: |
EBR |
Weak |
|||||||||||||
|
|
|
|||||||||||||
|
|
|
|||||||||||||
|
For people of Asian or Pacific background without chronic HBV infection, follow recommendations in the guidelines based on their aetiology. |
|
|
|||||||||||||
|
|
|
||||||||||||||
|
HCC surveillance in people of sub‐Saharan African background |
|
|
|||||||||||||
|
6.1 In people of sub‐Saharan African background with chronic HBV infection, consider offering six‐monthly surveillance for HCC (using ultrasound imagery, with or without α‐fetoprotein testing) to males and females ≥ 20 years of age. |
CBR |
Not applicable |
|||||||||||||
|
Family history of HCC should be considered when determining the age at which to commence HCC surveillance.* |
|
|
|||||||||||||
|
For people of sub‐Saharan African background without chronic HBV infection, follow recommendations in the guidelines based on their aetiology. |
|
|
|||||||||||||
|
|
|
||||||||||||||
|
* Family history of HCC is defined as one or more first degree relatives with HCC. Consider offering surveillance 10 years before earliest case in a family. |
|
|
|||||||||||||
|
HCC surveillance in Australia: effectiveness and cost‐effectiveness |
|
|
|||||||||||||
|
7.1 In people for whom HCC surveillance is recommended, consider offering six‐monthly α‐fetoprotein testing in addition to ultrasound imagery. |
EBR |
Weak |
|||||||||||||
|
|
|
||||||||||||||
|
7.2 The provision of six‐monthly ultrasound imagery for HCC surveillance may be cost‐effective compared with no surveillance for people with compensated cirrhosis in the Australian context. |
PP |
Not applicable |
|||||||||||||
|
7.3 The provision of six‐monthly ultrasound imagery with α‐fetoprotein testing may be cost‐effective compared with no surveillance and could be provided as part of HCC surveillance for people with compensated cirrhosis in the Australian context. |
PP |
Not applicable |
|||||||||||||
|
|
|||||||||||||||
|
AEBR = adapted evidence‐based recommendation; CBR = consensus‐based recommendation; EASL = European Association for the Study of the Liver; EBR = evidence‐based recommendation; HCC = hepatocellular carcinoma; HBV = hepatitis B virus; HCV = hepatitis C virus; PP = practice point. CBRs and PPs do not have strength ratings because they were developed in the absence of sufficient evidence in the systematic review or were beyond the scope of the systematic reviews conducted. |
|||||||||||||||
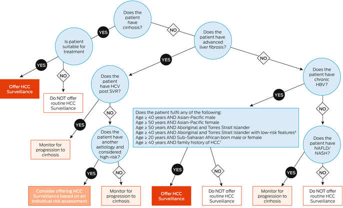
Box 5 – Decision aid outlining hepatocellular carcinoma surveillance recommendations (Box 4)

HCC = hepatocellular carcinoma; HCV = hepatitis C virus; SVR = sustained virologic response; HBV = hepatitis B virus; NAFLD = non‐alcoholic fatty liver disease; MAFLD = metabolic‐associated fatty liver disease.
Box 6 – Target populations
|
Target population |
Definition |
||||||||||||||
|
|
|||||||||||||||
|
High risk of HCC due to elevated risk of progressive liver disease |
|
||||||||||||||
|
|||||||||||||||
|
|||||||||||||||
|
|||||||||||||||
|
Priority populations that have a higher‐than‐average risk of HCC due to high prevalence of risk factors |
|
||||||||||||||
|
|||||||||||||||
|
|||||||||||||||
|
|
|||||||||||||||
|
HCC = hepatocellular carcinoma. |
|||||||||||||||
Box 7 – National/international recommendations or guidelines for hepatocellular carcinoma surveillance in patients with cirrhosis and/or hepatitis B virus infection
|
Organisation |
Year |
Context |
HBV |
Cirrhosis (HBV‐related) |
Cirrhosis (any) |
Cirrhosis (HCV‐related) |
Cirrhosis (NAFLD/NASH) |
Cirrhosis (ARLD) |
|||||||
|
|
|||||||||||||||
|
NICE‡54 |
2013 |
I |
X* |
X |
|
|
|
|
|||||||
|
ASHM58 |
2015 |
N |
|
X |
|
|
|
|
|||||||
|
WHO‡41 |
2015 |
I |
X* |
X |
|
|
|
|
|||||||
|
AASLD59 |
2016 |
I |
|
X |
|
|
|
|
|||||||
|
ASHM60 |
2016 |
N |
|
|
|
X |
|
|
|||||||
|
NICE‡27 |
2016 |
I |
|
|
X† |
|
|
|
|||||||
|
2016 |
N |
|
X |
X |
X |
|
|
||||||||
|
APASL28 |
2017 |
I |
X* |
X |
|
X |
X |
|
|||||||
|
EASL63 |
2017 |
I |
X* |
|
|
|
|
|
|||||||
|
NPS MedicineWise64 |
2017 |
N |
|
X |
|
X |
|
|
|||||||
|
RACGP65 |
2017 |
N |
|
X |
|
|
|
|
|||||||
|
AASLD#66 |
2018 |
I |
X* |
X |
X |
X |
|
|
|||||||
|
ASHM67 |
2018 |
N |
|
X |
|
|
|
|
|||||||
|
EASL29 |
2018 |
I |
X* |
X |
X |
X |
|
X |
|||||||
|
GESA84 |
2018 |
N |
|
|
|
X |
|
|
|||||||
|
RACGP/NACCHO68 |
2018 |
N |
|
X |
X† |
|
|
|
|||||||
|
WHO69 |
2018 |
I |
|
|
|
X |
|
|
|||||||
|
AHA/APNA/ASHM/ GESA/Hepatitis Australia70 |
2019 |
N |
|
|
X |
|
|
|
|||||||
|
GESA44 |
2020 |
N |
X |
X |
X |
|
|
|
|||||||
|
|
|||||||||||||||
|
Cells marked with a X indicate that those guidelines addressed recommendations for people with the specified aetiology. I = international; N = national; HBV = hepatitis B viral infection; HCV = hepatitis C viral infection; ARLD = alcohol related liver disease; NAFLD = non‐alcoholic fatty liver disease; NASH = non‐alcoholic steatohepatitis; WA = Western Australia; AASLD = American Association for the Study of Liver Diseases; NICE = National Institute for Health and Care Excellence; EASL = European Association for the Study of the Liver; APASL = Asian Pacific Association for the Study of the Liver; RACGP = The Royal Australian College of General Practitioners; NACCHO = National Aboriginal Community Controlled Health Organisation; GESA = Gastroenterological Society of Australia; ASHM = Australasian Society for HIV, Viral Hepatitis and Sexual Health Medicine; NPS = National Prescribing Service; AHA = Australasian Hepatology Association; APNA = Australian Primary Health Care Nurses Association. * HBV with F2–F3 fibrosis. † Non‐HBV. ‡ Guidance based on systematic reviews. |
|||||||||||||||
Provenance: Not commissioned; externally peer reviewed.
- Jacob George1,2
- Nicole L Allard3,4
- Stuart K Roberts5,6
- Leon A Adams7,8
- Jane Davies9,10
- Behzad Hajarizadeh11
- Jennifer H MacLachlan4
- Suzanne E Mahady5
- Rosalie Altus12
- Catherine Brown13
- David C Fry13
- Belinda Greenwood‐Smith14
- Natali Smud15
- Patricia C Valery16
- Nafisa Yussf17
- Kate Broun18
- Denise Campbell19
- Karen Canfell2
- Chelsea Carle Harrison19
- Victoria Freeman19,20
- Paul Grogan2
- Catherine Holliday21
- Suzanne Hughes19
- Anna Kelly19
- Cathelijne Kemenade19
- Claire Latumahina19
- Amanda McAtamney22
- Megan Varlow22
- Joachim Worthington19
- Susan Yuill19
- Eleonora Feletto19
- 1 Storr Liver Centre, Westmead Institute for Medical Research, Sydney, NSW
- 2 University of Sydney, Sydney, NSW
- 3 University of Melbourne, Melbourne, VIC
- 4 WHO Collaborating Centre for Viral Hepatitis, Peter Doherty Institute for Infection and Immunity, Melbourne, VIC
- 5 Monash University, Melbourne, VIC
- 6 Alfred Hospital, Melbourne, VIC
- 7 University of Western Australia, Perth, WA
- 8 Sir Charles Gairdner Hospital, Perth
- 9 Menzies School of Health Research, Darwin, NT
- 10 Royal Darwin Hospital, Darwin, NT
- 11 Kirby Institute, University of New South Wales, Sydney, NSW
- 12 Flinders Medical Centre, Adelaide, SA
- 13 Consumer co‐researcher
- 14 Northern Territory Centre for Disease Control, Alice Springs, NT
- 15 NSW Multicultural HIV and Hepatitis Service (MHAHS), NSW Health, Sydney Local Health District, Sydney, NSW
- 16 QIMR Berghofer, Brisbane, QLD
- 17 Hepatitis B Voices Australia, Melbourne, VIC
- 18 Cancer Council Victoria, Melbourne, VIC
- 19 The Daffodil Centre, a joint venture with Cancer Council New South Wales, University of Sydney, Sydney, NSW
- 20 Centre for Outcomes Research and Effectiveness, University College London, London, United Kingdom Of Great Britain And Northern Ireland
- 21 Centre for Community‐Driven Research – Australia, Canberra, ACT
- 22 Cancer Council Australia, Sydney, NSW
Open access:
Open access publishing facilitated by The University of Sydney, as part of the Wiley – The University of Sydney agreement via the Council of Australian University Librarians.
Cancer Council Australia was funded by the Department of Health and Aged Care to develop these guidelines as part of the Roadmap to Liver Cancer Control project. Cancer Council Australia sub‐contracted the Daffodil Centre, a joint venture between Cancer Council NSW and the University of Sydney, to perform the systematic reviews and predictive modelling, and provide project coordination to support guideline development. Jane Davies receives research funding from an Investigator Grant through Medical Research Futures Fund (MRFF1194615). The funding body did not influence the content of this guideline summary. We thank the guidelines working groups, including Dr Emily He, A/Prof Simone Strasser, Prof Gail Matthews, Dr Koya Ayonrinde, Dr Michael Wallace, Dr Kirsty Campbell, Paula Binks, Prof Alan Wigg, Prof Andrew Wilson, Teresa De Santis, A/Prof Anouk Dev, Dr Ken Liu, Dr Ammar Majeed, Dr William Mude, A/Prof Jessica Howell, Dr Cameron Gofton, Dr Sid Sood, Dr Katelin Haynes, Dr Thomas Tu, John Didlick, Dr Lynne Pezzullo, and Russell Shewan. The modelling team would like to thank Barbara de Graaf and Anh Nguyen for their assistance. We would like to acknowledge and thank Ms Jenni Harman for her editorial assistance.
See the Supporting Information for competing interests.
Author contributions:
George J: Visualization, writing – original draft, writing – review and editing. Allard NL: Visualization, writing – original draft, writing – review and editing. Roberts S: Visualization, writing – review and editing. Adams LA: Visualization, writing – review and editing. Davies J: Visualization, writing – review and editing. Hajarizadeh B: Visualization, writing – review and editing. MacLachlan JH: Visualization, writing – review and editing. Mahady SE: Visualization, writing – review and editing. Altus R: Writing – review and editing. Brown C: Writing – review and editing. Fry DC: Writing – review and editing. Greenwood‐Smith B: Writing – review and editing. Smud N: Writing – review and editing. Valery PC: Writing – review and editing. Yussf N: Writing – review and editing. Broun K: Writing – review and editing. Campbell D: Investigation, methodology, writing – review and editing. Canfell K: Conceptualization, writing – review and editing. Carle C: Investigation, methodology, writing – review and editing. Freeman V: Investigation, methodology, writing – review and editing. Grogan P: Conceptualization, funding acquisition, writing – review and editing. Holliday C: Visualization, writing – review and editing. Hughes S: Investigation, methodology, writing – review and editing. Kelly A: Writing – review and editing. van Kemenade C: Investigation, methodology, project administration, writing – review and editing. Latumahina C: Investigation, methodology, project administration, writing – review and editing. McAtamney A: Conceptualization, project administration, writing – review and editing. Varlow M: Conceptualization, funding acquisition, writing – review and editing. Worthington J: Investigation, methodology, writing – original draft, writing – review and editing. Yuill S: Investigation, methodology, writing – review and editing.Feletto E: Visualization, investigation, methodology, project administration, funding acquisition, writing – original draft, writing – review and editing.
- 1. Australian Institute of Health and Welfare. Cancer data in Australia [Internet] (Cat. no. CAN 122). Canberra: AIHW, 2023. https://www.aihw.gov.au/reports/cancer/cancer‐data‐in‐australia (viewed June 2023).
- 2. Luo Q, O’Connell DL, Yu XQ, et al. Cancer incidence and mortality in Australia from 2020 to 2044 and an exploratory analysis of the potential effect of treatment delays during the COVID‐19 pandemic: a statistical modelling study. Lancet Public Health 2022; 7: e537‐548.
- 3. Australian Institute of Health and Welfare. Cancer in Australia 2021 [Internet] (Cancer series no. 133. Cat. no. CAN 144). Canberra: AIHW, 2021. https://www.aihw.gov.au/reports/cancer/cancer‐in‐australia‐2021/summary (viewed Sept 2022).
- 4. Deloitte Access Economics, The Liver Foundation. The social and economic cost of primary liver cancer [Internet]. Deloitte Access Economics, The Liver Foundation, 2021. https://www.deloitte.com/au/en/services/economics/perspectives/social‐economic‐cost‐primary‐liver‐cancer‐australia.html (viewed Aug 2024).
- 5. Rumgay H, Ferlay J, de Martel C, et al. Global, regional and national burden of primary liver cancer by subtype. Eur J Cancer 2022; 161: 108‐118.
- 6. Marrero JA, Kulik LM, Sirlin CB, et al. Diagnosis, staging, and management of hepatocellular carcinoma: 2018 Practice Guidance by the American Association for the Study of Liver Diseases. Hepatology 2019; 68: 723‐750.
- 7. Melaku YA, Appleton SL, Gill TK, et al. Incidence, prevalence, mortality, disability‐adjusted life years and risk factors of cancer in Australia and comparison with OECD countries, 1990–2015: findings from the Global Burden of Disease Study 2015. Cancer Epidemiol 2018; 52: 43‐54.
- 8. Yang JD, Hainaut P, Gores GJ, et al. A global view of hepatocellular carcinoma: trends, risk, prevention and management. Nat Rev Gastroenterol Hepatol 2019; 16: 589‐604.
- 9. Amin J, O’Connell D, Bartlett M, et al. Liver cancer and hepatitis B and C in New South Wales, 1990‐2002: a linkage study. Aust N Z J Public Health 2007; 31: 475‐482.
- 10. Adams LA, Roberts SK, Strasser SI, et al. Nonalcoholic fatty liver disease burden: Australia, 2019‐2030. J Gastroenterol Hepatol 2020; 35: 1628‐1635.
- 11. Younossi ZM, Marchesini G, Pinto‐Cortez H, Petta S. Epidemiology of nonalcoholic fatty liver disease and nonalcoholic steatohepatitis: implications for liver transplantation. Transplantation 2019; 103: 22‐27.
- 12. Fujiwara N, Friedman SL, Goossens N, Hoshida Y. Risk factors and prevention of hepatocellular carcinoma in the era of precision medicine. J Hepatol 2018; 68: 526‐549.
- 13. Yeoh YKJ, Dore GJ, Lockart I, et al. Temporal change in aetiology and clinical characteristics of hepatocellular carcinoma in a large cohort of patients in New South Wales, Australia. Intern Med J 2024; 54: 602‐612.
- 14. Chandran V, Rajandran A, Loo KF, et al. Hepatocellular carcinoma (HCC) is changing its face: analysis of the temporal trends in aetiology and clinical patterns of HCC in South Australia. Intern Med J 2023; 53: 1131‐1136.
- 15. Australian Institute of Health and Welfare. National Drug Strategy Household Survey 2022‐2023, Risky alcohol consumption in the NDSHS. Canberra: AIHW, 2024. https://www.aihw.gov.au/reports/alcohol/risky‐alcohol‐consumption (viewed Sept 2025).
- 16. MacLachlan JH, Mondel A, Purcell I, Cowie BC. Viral Hepatitis Mapping Project: Hepatitis B National Report 2023 [Internet]. Darlinghurst, NSW, Australia: ASHM, 2025. https://ashm.org.au/wp‐content/uploads/2025/08/HBV_ViralHepReport_2023_August25.pdf(viewed Sept 2025).
- 17. MacLachlan JH, Purcell I, Mondel A, Cowie BC. Viral Hepatitis Mapping Project: Hepatitis C National Report 2023–2024 [Internet]. Darlinghurst, NSW, Australia: ASHM, 2025. https://ashm.org.au/wp‐content/uploads/2025/08/HBV_ViralHepReport_2023_August25.pdf (viewed Sept 2025).
- 18. Sepanlou SG, Safiri S, Bisignano C, et al. The global, regional, and national burden of cirrhosis by cause in 195 countries and territories, 1990–2017: a systematic analysis for the Global Burden of Disease Study 2017. Lancet Gastroenterol Hepatol 2020; 5: 245‐266.
- 19. Huang DQ, Tran S, Barnett S, et al. Incidence and predictors of hepatocellular carcinoma in NAFLD without diagnosed cirrhosis: a nationwide real‐world US study. Hepatol Int 2024; 18: 540‐549.
- 20. Yen YH, Cheng YF, Wang JH, et al. Characteristics and etiologies of hepatocellular carcinoma in patients without cirrhosis: when East meets West. PLoS One 2021; 16: e0244939.
- 21. Jeffrey GP, Gordon L, Ramm G. Hepatocellular carcinoma surveillance in Australia: time to improve the diagnosis of cirrhosis and use liver ultrasound. Med J Aust 2020; 212: 297‐299. https://www.mja.com.au/journal/2020/212/7/hepatocellular‐carcinoma‐surveillance‐australia‐time‐improve‐diagnosis‐cirrhosis
- 22. Singal AG, Zhang E, Narasimman M, et al. HCC surveillance improves early detection, curative treatment receipt, and survival in patients with cirrhosis: a meta‐analysis. J Hepatol 2022; 77: 128‐139.
- 23. Kwon JW, Tchoe HJ, Lee J, et al. The impact of national surveillance for liver cancer: results from real‐world setting in Korea. Gut Liver 2020; 14: 108‐116.
- 24. Kudo M. Surveillance, diagnosis, treatment, and outcome of liver cancer in Japan. Liver Cancer 2015; 4: 39‐50.
- 25. Sideris M, Menon U, Manchanda R. Screening and prevention of ovarian cancer. Med J Aust 2024; 220: 264‐274. https://www.mja.com.au/journal/2024/220/5/screening‐and‐prevention‐ovarian‐cancer
- 26. Brentnall AR, Cuzick J, Buist DSM, Bowles EJA. Long‐term accuracy of breast cancer risk assessment combining classic risk factors and breast density. JAMA Oncol 2018; 4: e180174.
- 27. National Institute for Health and Care Excellence. Cirrhosis in over 16s: assessment and management. NICE guideline [NG50] [Internet]. London: NICE, 2016. https://www.nice.org.uk/guidance/ng50 (viewed Dec 2021).
- 28. Omata M, Cheng AL, Kokudo N, et al. Asia–Pacific clinical practice guidelines on the management of hepatocellular carcinoma: a 2017 update. Hepatol Int 2017; 11: 317‐370.
- 29. European Association for the Study of the Liver. EASL Clinical Practice Guidelines: management of hepatocellular carcinoma. J Hepatol 2018; 69: 182‐236.
- 30. Lubel JS, Roberts SK, Strasser SI, et al. Australian recommendations for the management of hepatocellular carcinoma: a consensus statement. Med J Aust 2020; 214: 475‐483. https://www.mja.com.au/journal/2021/214/10/australian‐recommendations‐management‐hepatocellular‐carcinoma‐consensus
- 31. Lubel JS, Strasser SI, Thompson AJ, et al. Australian consensus recommendations for the management of hepatitis B. Med J Aust 2022; 216: 478‐486. https://www.mja.com.au/journal/2022/216/9/australian‐consensus‐recommendations‐management‐hepatitis‐b
- 32. Thompson AJ. Australian recommendations for the management of hepatitis C virus infection: a consensus statement. Med J Aust 2016; 204: 268‐272. https://www.mja.com.au/journal/2016/204/7/australian‐recommendations‐management‐hepatitis‐c‐virus‐infection‐consensus
- 33. Desai A, Sandhu S, Lai JP, Sandhu DS. Hepatocellular carcinoma in non‐cirrhotic liver: a comprehensive review. World J Hepatol 2019; 11: 1‐18.
- 34. Jamwal R, Krishnan V, Kushwaha DS, Khurana R. Hepatocellular carcinoma in non‐cirrhotic versus cirrhotic liver: a clinico‐radiological comparative analysis. Abdom Radiol (NY) 2020; 45: 2378‐2387.
- 35. Schütte K, Schulz C, Poranzke J, et al. Characterization and prognosis of patients with hepatocellular carcinoma (HCC) in the non‐cirrhotic liver. BMC Gastroenterol 2014; 14: 117.
- 36. Stine JG, Wentworth BJ, Zimmet A, et al. Systematic review with meta‐analysis: risk of hepatocellular carcinoma in non‐alcoholic steatohepatitis without cirrhosis compared with other liver diseases. Aliment Pharmacol Ther 2018; 48: 696‐703.
- 37. Cancer Council Australia Hepatocellular Carcinoma Surveillance Working Group. Clinical practice guidelines for hepatocellular carcinoma surveillance for people at high risk in Australia [Internet]. Sydney: Cancer Council Australia, 2023. https://files.magicapp.org/guideline/afbf29a7‐6b97‐48c4‐96fb‐632c686d1e3c/published_guideline_7585‐0_20.pdf (viewed Sept 2025).
- 38. National Health and Medical Research Council. 2016 NHMRC standards for guidelines [Internet]. NHMRC, 2016. https://www.nhmrc.gov.au/guidelinesforguidelines/standards (viewed Sept 2025).
- 39. National Health and Medical Research Council. Procedures and requirements for meeting the 2011 NHMRC standard for clinical practice guidelines: Summary for Developers. Melbourne: NHMRC, 2011. https://nhmrc.gov.au/about‐us/publications/meeting‐2011‐nhmrc‐standard‐clinical‐practice‐guidelines (viewed Dec 2021).
- 40. Schünemann H, Brożek J, Guyatt G, Oxman A. GRADE Handbook ‐ Handbook for grading the quality of evidence and the strength of recommendations using the GRADE approach [Internet]. 2013. https://gdt.gradepro.org/app/handbook/handbook.html (viewed Apr 2022).
- 41. World Health Organization. Guidelines for the prevention, care and treatment of persons with chronic hepatitis B infection. Geneva: WHO, 2015. https://iris.who.int/bitstream/handle/10665/154590/9789241549059_eng.pdf?sequence=1 (viewed Sept 2025).
- 42. Gastroenterological Society of Australia. Hepatocellular Carcinoma Consensus Statement Working Group. Australian recommendations for the management of hepatocellular carcinoma: a consensus statement. [Internet]. Melbourne: Gastroenterological Society of Australia, 2020. https://www.gesa.org.au/resources/hepatocellular‐carcinoma‐hcc‐management‐consensus/ (viewed Sept 2022).
- 43. Uyei J, Taddei TH, Kaplan DE, et al. Setting ambitious targets for surveillance and treatment rates among patients with hepatitis C related cirrhosis impacts the cost‐effectiveness of hepatocellular cancer surveillance and substantially increases life expectancy: a modeling study. PLoS One 2019; 14: e0221614.
- 44. Farhang Zangneh H, Wong WWL, Sander B, et al. Cost effectiveness of hepatocellular carcinoma surveillance after a sustained virologic response to therapy in patients with hepatitis C virus infection and advanced fibrosis. Clin Gastroenterol Hepatol 2019; 17: 1840‐1849.
- 45. Gastroenterological Society of Australia. Australian consensus recommendations for the management of hepatitis B infection. Melbourne: Gastroenterological Society of Australia, 2022. https://www.gesa.org.au/public/13/files/Education%20&%20Resources/Clinical%20Practice%20Resources/Hep%20B/HBV%20consensus%20Mar%202022%20Updated.pdf (viewed Sept 2025).
- 46. Carter HE, Jeffrey GP, Ramm GA, Gordon LG. Cost‐effectiveness of a serum biomarker test for risk‐stratified liver ultrasound screening for hepatocellular carcinoma. Value Health 2021; 24: 1454‐1462.
- 47. Robotin MC, Kansil M, Howard K, et al. Antiviral therapy for hepatitis B‐related liver cancer prevention is more cost‐effective than cancer screening. J Hepatol 2009; 50: 990‐998.
- 48. Yu XQ, Feletto E, Smith MA, et al. Cancer incidence in migrants in Australia: patterns of three infection‐related cancers. Cancer Epidemiol Biomarkers Prev 2022; 31: 1394‐1401.
- 49. Waziry R, Grebely J, Amin J, et al. Trends in hepatocellular carcinoma among people with HBV or HCV notification in Australia (2000‐2014). J Hepatol 2016; 65: 1086‐1093.
- 50. Andersson KL, Salomon JA, Goldie SJ, Chung RT. Cost effectiveness of alternative surveillance strategies for hepatocellular carcinoma in patients with cirrhosis. Clin Gastroenterol Hepatol 2008; 6: 1418‐1424.
- 51. Thompson Coon J, Rogers G, Hewson P, et al. Surveillance of cirrhosis for hepatocellular carcinoma: a cost‐utility analysis. Br J Cancer 2008; 98: 1166‐1175.
- 52. Sangmala P, Chaikledkaew U, Tanwandee T, Pongchareonsuk P. Economic evaluation and budget impact analysis of the surveillance program for hepatocellular carcinoma in Thai chronic hepatitis B patients. Asia Pac J Cancer Prev 2014; 15: 8993‐9004.
- 53. Parikh ND, Singal AG, Hutton DW, Tapper EB. Cost‐effectiveness of hepatocellular carcinoma surveillance: an assessment of benefits and harms. Am J Gastroenterol 2020; 115: 1642‐1649.
- 54. National Institute for Health and Care Excellence. Hepatitis B (chronic): diagnosis and management. Clinical guideline [CG165] [Internet]. London: NICE, 2013. https://www.nice.org.uk/guidance/cg165 (viewed June 2022).
- 55. Terrault NA, Lok ASF, McMahon BJ, et al. Update on prevention, diagnosis, and treatment of chronic hepatitis B: AASLD 2018 hepatitis B guidance. Hepatology 2018; 67: 1560‐1599.
- 56. Singal AG, Pillai A, Tiro J. Early detection, curative treatment, and survival rates for hepatocellular carcinoma surveillance in patients with cirrhosis: a meta‐analysis. PLoS Med 2014; 11: e1001624.
- 57. Zhao C, Xing F, Yeo YH, et al. Only one‐third of hepatocellular carcinoma cases are diagnosed via screening or surveillance: a systematic review and meta‐analysis. Eur J Gastroenterol Hepatol 2020; 32: 406‐419.
- 58. Australasian Society for HIV, Viral Hepatitis and Sexual Health Medicine. Decision making in Hepatitis B [Internet]. ASHM, 2024. https://ashm.org.au/wp‐content/uploads/2024/08/web‐AUG2024‐UPDATE_ASHM_Decision‐Making‐in‐Hepatitis‐B‐Toolkit.pdf (viewed Jan 2023).
- 59. Terrault NA, Bzowej NH, Chang K, et al. AASLD guidelines for treatment of chronic hepatitis B. Hepatology 2016; 63: 261‐283.
- 60. Australasian Society for HIV, Viral Hepatitis and Sexual Health Medicine. Decision Making in Hepatitis C [Internet]. 2024. https://ashm.org.au/wp‐content/uploads/2024/11/Web_Dec24_J2339_ASHM_Hep‐C‐Toolkit‐Amends_V3.pdf (viewed Sept 2025).
- 61. Dulku G, Dhillon R, Goodwin M, Mendelson R. Diagnostic imaging pathways: hepatocellular cancer (surveillance). 2016.
- 62. Dulku G, Dhillon R, Goodwin M, et al. The role of imaging in the surveillance and diagnosis of hepatocellular cancer. J Med Imaging Radiat Oncol 2017; 61: 171‐179.
- 63. Lampertico P, Agarwal K, Berg T, et al. EASL 2017 Clinical Practice Guidelines on the management of hepatitis B virus infection. J Hepatol 2017; 67: 370‐398.
- 64. Strasser SI. Managing hepatitis C in general practice. Aust Prescr 2017; 40: 64‐69.
- 65. Allard N, Cabrie T, Wheeler E, et al. The challenge of liver cancer surveillance in general practice: do recall and reminder systems hold the answer? Aust Fam Physician 2017; 46: 859‐864.
- 66. Chalasani N, Younossi Z, Lavine JE, et al. The diagnosis and management of nonalcoholic fatty liver disease: practice guidance from the American Association for the Study of Liver Diseases. Hepatology 2018; 67: 328‐357.
- 67. Australasian Society for HIV, Viral Hepatitis and Sexual Health Medicine. B Positive: hepatitis B for primary care providers [Internet]. ASHM, 2018. https://hepatitisb.org.au/ (viewed Sept 2025).
- 68. National Aboriginal Community Controlled Health Organisation, The Royal Australian College of General Practitioners. National guide to a preventive health assessment for Aboriginal and Torres Strait Islander people: evidence base. 3rd ed. Melbourne: RACGP, 2018.
- 69. World Health Organization. Guidelines for the care and treatment of persons diagnosed with chronic hepatitis C virus infection [Internet]. Geneva: WHO, 2018. https://apps.who.int/iris/handle/10665/273174 (viewed Dec 2021).
- 70. Australian Hepatology Association. AHA consensus‐based nursing guidelines for the care of people with hepatitis B, hepatitis C, advanced liver disease and hepatocellular carcinoma [Internet]. AHA, 2019. https://www.hepatologyassociation.com.au/resources/consensus‐based‐nursing‐guidelines/ (viewed Sept 2025).
- 71. Koike K, Tsutsumi T. The oncogenic role of hepatitis C virus. In: Wu TC, Chang MH, Jeang KT, editors. Viruses and human cancer. Cham: Springer International Publishing, 2021. p. 91‐105.
- 72. Stine JG, Wentworth BJ, Zimmet A, et al. Systematic review with meta‐analysis: risk of hepatocellular carcinoma in non‐alcoholic steatohepatitis without cirrhosis compared with other liver diseases. Aliment Pharmacol Ther 2018; 48: 696‐703.
- 73. Cocker F, Yee KC, Palmer AJ, Graaff B de. Increasing incidence and mortality related to liver cancer in Australia: time to turn the tide. Aust N Z J Public Health 2019; 43: 267‐273.
- 74. Chen JG, Parkin DM, Chen QG, et al. Screening for liver cancer: results of a randomised controlled trial in Qidong, China. J Med Screen 2003; 10: 204‐209.
- 75. Zhang BH, Yang BH, Tang ZY. Randomized controlled trial of screening for hepatocellular carcinoma. J Cancer Res Clin Oncol 2004; 130: 417‐422.
- 76. Australian Government Department of Health and Aged Care. National Alcohol Strategy 2019‐2028. Report No.: 12045. Brisbane: Commonwealth of Australia, 2019. https://www.health.gov.au/sites/default/files/documents/2020/11/national‐alcohol‐strategy‐2019‐2028.pdf (viewed Sept 2025).
- 77. The Daffodil Centre. Preventing liver cancer: obesity and alcohol consumption. The Daffodil Centre and The Australian Prevention Partnership Centre, 2023. https://preventioncentre.org.au/resources/preventing‐liver‐cancer‐obesity‐and‐alcohol‐consumption/ (viewed Sept 2025).
- 78. Worthington J, He E, Carney G, et al. The potential for primary and secondary prevention of liver cancer death in Australians with alcohol‐related liver disease or metabolic‐associated steatotic liver disease: a modelling study. Public Health 2025; 243: 105718; https://doi.org/10.1016/j.puhe.2025.03.030.
- 79. Wigg AJ, Narayana SK, Hartel G, et al. Hepatocellular carcinoma amongst Aboriginal and Torres Strait Islander peoples of Australia. EClinicalMedicine 2021; 36: 100919.
- 80. Lew JB, Feletto E, Wade S, et al. Benefits, harms and cost‐effectiveness of cancer screening in Australia: an overview of modelling estimates. Public Health Res Pract 2019; 29: 29121913.
- 81. Worthington J, Feletto E, He E, et al. Evaluating semi‐Markov processes and other epidemiological time‐to‐event models by computing disease sojourn density as partial differential equations. Med Decis Making 2025; 45: 569‐586.
- 82. Worthington J, He E, Caruana M, et al. A health economic evaluation of routine hepatocellular carcinoma surveillance for people with compensated cirrhosis to support Australian clinical guidelines. MDM Policy Pract 2025; 10: 23814683251344962.
- 83. Poustchi H, Farrell GC, Strasser SI, et al. Feasibility of conducting a randomized control trial for liver cancer screening: is a randomized controlled trial for liver cancer screening feasible or still needed? Hepatology 2011; 54: 1998‐2004.
- 84. Cancer Council Australia. Roadmap to Liver Cancer Control in Australia. Cancer Council, 2023. https://www.cancer.org.au/assets/pdf/roadmap‐to‐liver‐cancer‐control‐in‐australia (viewed Sept 2025).
- 85. Piratvisuth T, Hou J, Tanwandee T, et al. Development and clinical validation of a novel algorithmic score (GAAD) for detecting HCC in prospective cohort studies. Hepatol Commun 2023; 7: e0317.


Abstract
Introduction: Hepatocellular carcinoma (HCC) is the most common form of primary liver cancer, the sixth most common cause of cancer death in Australia. With shifting aetiologies and a growing at‐risk population, consistent routine surveillance recommendations are key to early detection of HCC and improved survival. We developed new evidence‐based HCC surveillance guidelines for people at high risk in Australia due to liver disease and/or other risk factors. These guidelines were developed by a working group of experts in liver cancer control and included evidence reviews, synthesis and adaptation of existing guidelines for the Australian context, and predictive modelling.
Main recommendations:
The final guidelines were approved by the National Health and Medical Research Council (NHMRC) in April 2023.
Changes in management as a result of the guideline: The updated guidelines formalise recommendations for people with cirrhosis, identify other patient groups who are recommended for surveillance, and highlight gaps in evidence where the benefit of surveillance is unclear. These guidelines were accompanied by theRoadmap to liver cancer control , a coordinated ten‐year plan for advancing liver cancer prevention and early detection in Australia. The full guidelines can be accessed at https://cancer.org.au/clinical‐guidelines/liver‐cancer/hepatocellular‐carcinoma.